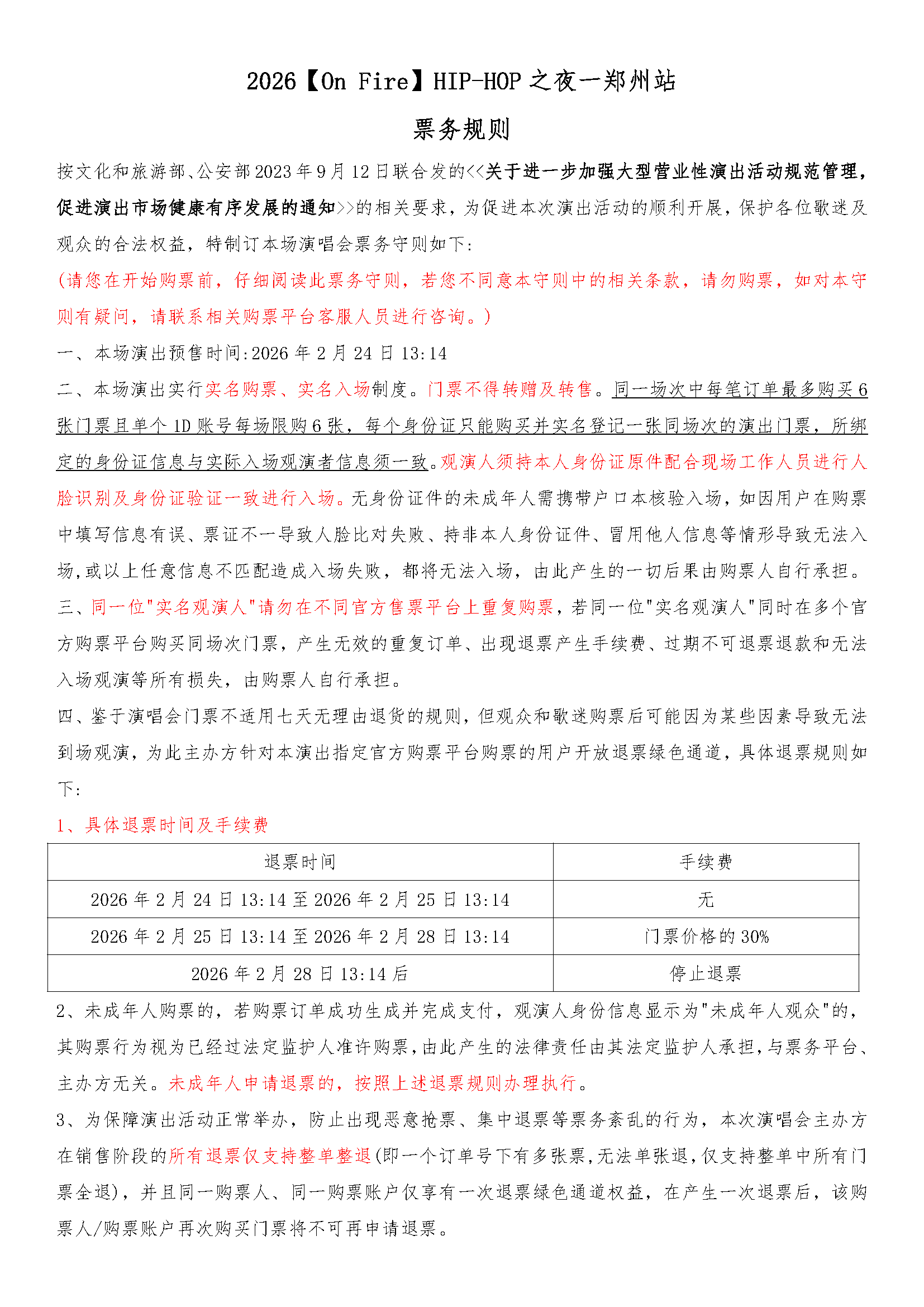
- 基本信息
- 演出信息
- 购买说明
| 演出时间 | 2026-03-14 周六 19:30 | 演出场馆 | 郑州国际会展中心2A/2B展厅 |
| 演出时长 | 以现场为准 | 儿童入场提示 | 儿童一律凭成人票入场 |







订票说明
网上订购请提前选择您意欲购买的演出和票品价位,根据流程提示完成订票。
退/换票说明
票品为有价证券,非普通商品,其背后承载的文化服务具有时效性、唯一性、稀缺性等特征,如非演出变更或不可抗力因素,一经支付,不退不换,敬请谅解!
票品形式
快递纸质票或电子票,具体以实际出票为准。
入场须知
1.一人一票,凭票入场。
2.观众入场请自觉接受安全检查,并保持安全间隔有序排队检票。
3.迟到观众需在场外等候,听从工作人员安排进场。请您合理安排出行时间,尽量提前抵达剧院,以免延误观演。
4.入场后,请严格按照票面指定区域和座位对号入座,请勿在演出期间换座,文明观演。
温馨提示
1.购买前请您提前规划好行程,做好相应准备,以免影响您的正常观演,感谢您的理解和配合。
2.若演出受不可抗力影响延期或取消,本平台将对演出票订单按照项目官方通知方案进行处理,其他因观演发生的费用需由您自行承担。
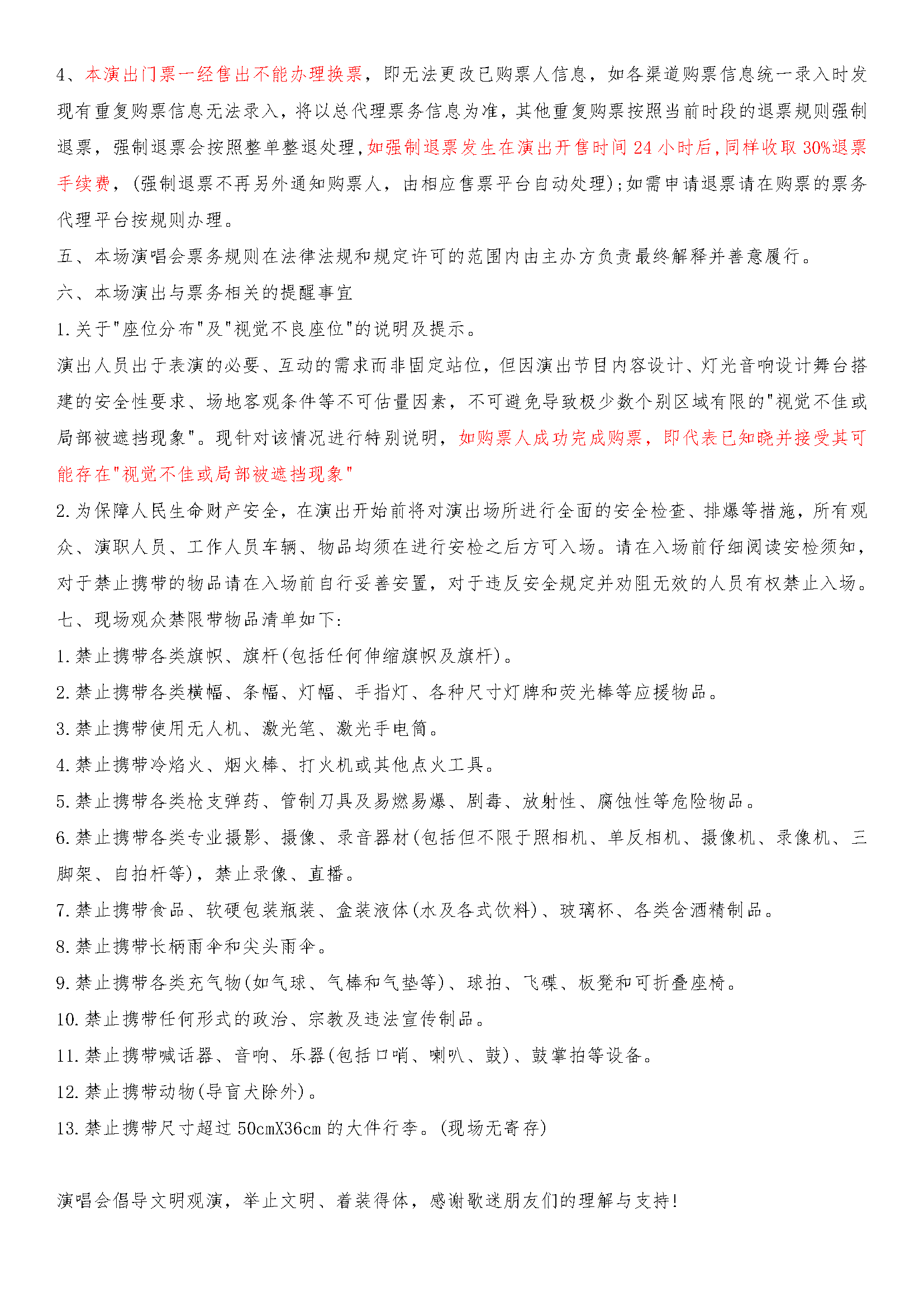
禁止携带物品
由于安保和版权的原因,大多数演出、展览及比赛场所禁止携带食品、饮料、专业摄录设备、打火机等物品,请您注意现场工作人员和广播的提示,予以配合。